采煤机常见机械故障及处理方法
发布时间:2016-11-11 浏览次数:535
一、摇臂常见的故障及处理方法

二、牵引部常见故障及处理方法

三、液压调高系统常见的故障及处理方法
1、判断的基本方法:
①如果液压系统出现问题,首先应判断是机械的问题还是电气的问题,其方法是,操作手动阀杆来判断阀杆的随动情况。
②首先将油泵的排油口打开,再开机使油泵开始工作,观察排油量以及压力的大小;如果没有压力,则可断定是齿轮泵到油池的部分出了问题。如果压力很大而油也能连续流出,则需检查阀组到油缸的部分。这样以来可以事半功倍。
按顺序分步检查:步检查油箱是否有油,吸油滤油器滤网是否需清洗;第二步检查吸油管路的密封状况,看是否漏气;第三步检查齿轮泵的排油压力是否不足;第四步检查配油块,看配油块中的油路是不是有贯通或者堵塞现象,没有进行工作就直接回到油池了;第五步考虑低压溢流阀和高压安全阀的可靠性,第六步检查手动调高阀的进、回油的情况;因为有的中位为H型的三位四通阀回油不畅,会使油直接进入油缸而使油缸动作。第七步检查油缸,在确定低压溢流阀和高压安全阀没有问题的前提下,检查油缸的活塞是否漏油而不调高,还是油缸的前后腔串油导致。
③油直接回油池。你如果对液压系统比较熟悉,便可以根据现象大概判断问题部位。检查齿轮泵的排油是否正常,看管路是否漏油,根据压力表的数值判断低压阀和高压阀是否有问题。
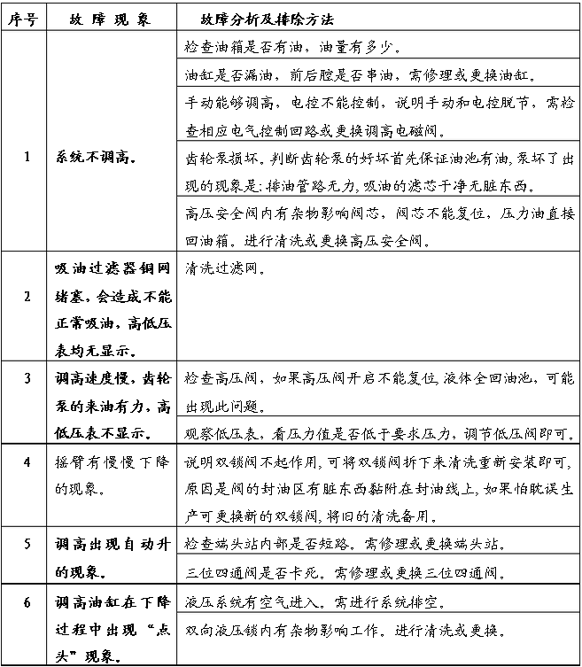
2、常见故障及处理方法

四、行走箱常见的故障及处理方法
