试论中国轴承工业文化的培育和建设
发布时间:2017-01-12 浏览次数:637
中国轴承工业协会 何加群
一、引言
文化(culture)这个词在辞海中是这样定义的:人类社会历史实践过程中所创造的物质财富和精神财富的总和。按这个定义,工业文化(Industry Culture)应为:人类社会在实现工业化进程中不断积累下来的物质财富和精神财富的总和。
工业文化包括产业文化、行业文化和企业文化三个层面。本文所要阐述的我国轴承工业文化应该属于工业文化中的行业文化这个层面。
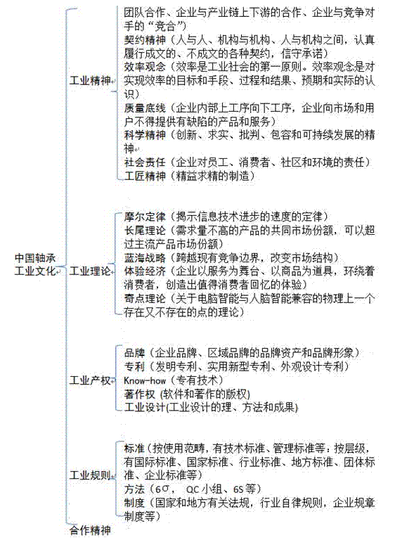
工业文化是工业社会中物质生产的成果,更是以此为基础的精神生产和制度生产的成果。物质生产的成果包括由品牌、专利、Know-how、著作权构成的工业产权;精神生产的成果包括工业精神和工业理论;制度生产的成果包括标准、方法和制度构成的工业规则。
工业实力包括由规模、资源和技术构成的硬实力和以工业文化为核心的软实力。
习近平总书记说:“体现一个国家综合实力Z核心的、Z高层的还是文化软实力,这事关一个民族精气神的凝聚。”将这一论述延伸,可不可以这样命题:体现一个国家工业综合实力Z核心的、Z高层的,还是工业文化软实力。轴承工业亦然。
工业文化是工业的精神和价值观,是工业管理的理念和方法,是制定工业规则的水平,是工业可持续发展的能力。
长期以来,我们缺乏对工业文化的研究和总结,缺乏弘扬优秀工业文化传统的舆论引导,加上学界、产业界“言必称西学”,导致了文化不自信。
今天我们要建设世界一流的制造业强国,需要有思想的认同,文化的认同,需要凝聚人心的工业文化,需要激发创新的工业文化,需要一支宏大的具有优秀工业精神的经营管理人员队伍、专业技术人员队伍和高技能人员队伍。如果没有先进的工业文化体现的凝聚力、创新力、影响力和吸引力,“中国制造2025”就可能落空,同样,我国轴承工业由大到强就可能化为泡影。
二、中国轴承工业文化的构成
我们应该按社会主义核心价值观,传承我国优秀传统文化,吸收世界先进工业文化的精髓,构建中国轴承工业文化体系:

三、传承与扬弃
有人说,我们中国没有工业文化,当然也就谈不上有轴承工业文化。我觉得这种说法有失偏颇。任何一种业态,都有其文化,只不过不同文化有优劣、成熟程度和是否形成体系的不同。
建国以后,党和政府在大力发展工业生产的同时,也十分注重工业文化的建设。各个时期,通过树立典型,倡导昂扬的工业精神,培育优秀的工业文化基因。
刚解放,就树立孟泰这个爱厂如家的勤俭节约典型,倡导工人阶级的国家主人翁精神。
建国初期,树立了创造“郝建秀工作法”的郝建秀这个创造科学的工作方法,提高工作效率的典型。
后来又树立了发明“万能工具胎”的王崇伦,发明“群钻”的倪志福,倡导创新精神。还为千千万万工厂的班组树立了“赵梦桃小组”这个团队合作的榜样。
1958年推出了“二参一改三结合”的“鞍钢宪法”,探索干部参加劳动,工人参加管理,干部、工人和技术人员“三结合”的管理模式。
1960年代初,总结出了铁人王进喜为代表的“三老四严”的大庆精神,倡导崇尚科学规律,诚实守信。
1970年代以后在工业战线上广泛开展了“信得过班组”、“信得过个人”活动。
无论是一大批中华老字号,还是“永久”、“凤凰”、“飞鸽”、这些老百姓喜爱的品牌的商品的“实用耐用”,是上世纪五、六十年代中国工业品鲜明的特性。
树立这一个又一个典型,无一不是在倡导一种诚实守信、求真务实、尊崇规则、开拓创新、团队合作的工业精神、工业文化。在这些典型身上,闪烁着“讲仁爱、重民本、守诚信、崇正义、尚合和、求大同”(习近平语)的中华优秀传统文化的光辉。
这些优秀的工业文化的基因,在当时的工人阶级和工业生产中发挥了强烈的感召作用,积淀了中国优秀工业文化的底蕴。中国在“一穷二白”的基础上建立起了现代工业体系,这些优秀的工业文化基因做出了不可磨灭的贡献。但是,由于一个接着一个政治运动的冲击,使这些优秀的中国工业文化基因没有蔚然成风,形成体系。
今天,当我们着力培育中国轴承工业文化的时候,应该克服文化虚无和文化自卑的思想,以足够的文化自信,传承和弘扬中国优秀工业文化的传统,从弘扬优秀传统文化中寻找精气神。
在努力传承和发扬优秀的文化传统的同时,我们也要下大力气扬弃农耕文化和计划经济的弊端对我国轴承工业文化建设的影响。
扬弃农耕文化的弊端,重点有二方面:
1.着力解决契约精神缺失的问题
契约精神是工业社会的普世价值,是工业文明的灵魂。而农耕文化虽然也强调诚信,但这种诚信向来被看做是一种个人的道德品质,诉诸的完全是个人的良心,往往只是对单个人的诉求,这与成为普世价值的契约精神所讲的诚信相去甚远。作为契约的一种表现形式--各种成文的不成文的合同受到尊崇和敬畏,按合同办事,信守承诺成为常态,成为各种社会关系的底线。而在我们中国,合同往往被看成一纸空文,想遵守就遵守,不想遵守就不遵守,所以才会出现“三角债”、企业相互拖欠、拖欠农民工工资这些怪胎。今天,在我们建设中国轴承工业文化的时候,我们还得从“按合同办事”这个契约精神的初级形态开始,培养契约精神,着力解决契约精神缺失的问题。
2.破除“中庸之道”
国人常说的话“好说好商量”、“差不多就行”,是根植于农耕社会的“中庸之道”的一些通俗说法。这种凡事讲折中的“中庸之道”,对于纾解社会矛盾,和谐人际关系有一定作用,但却是工业生产的大敌。农业生产的“合格”与“不合格”的边界不清晰,往往没有量化的指标,可以“好说好商量”,“差不多就行”。而工业产品有严格的尺寸公差、形位公差,超过公差范围就是不合格,“合格”与“不合格”的边界十分清晰。而“好说好商量”、“差不多就行”这种“中庸之道”贻害我国工业界几十年。不合格产品、有缺陷的产品本来应该作报废处理,而在我国工业界,可以“让步处理”,通过“业务联系单”放行,实在不行的可以作“利用品”处理,还不行的可以作为“等外品”降价销售。一旦技术指标失去了威严,就像大堤决了口,是无法堵住的。今天超过0.001mm让步放行了,明天超过0.002mm可不可以放行?长此以往,不合格的产品就会大行其道,以至泛滥成灾。我们建设轴承工业文化,必须破除“中庸之道”,在产品质量问题上变“好说好商量”为“不好说不好商量”,变“差不多就行”为“差一点就不行”,把住质量底线,追求“零缺陷”,不让企业上工序向下工序,企业向市场和用户提供有缺陷的产品和服务。
扬弃计划经济给工业文化的烙印,主要有二方面:
1.纠正重规模轻效率的倾向
计划经济时代,评价一个企业、评价一个企业干部的业绩的标准是企业规模,主要是产量、产值和职工人数,所谓“亿元大厂”、“万人大厂”令人肃然起敬。因而,一些企业领导一味追求扩大企业规模,而忽视增长的效率,即质量和效益。一些企业成了没有核心技术,没有核心产品,缺乏核心竞争力的“虚胖子”。在建设中国轴承工业文化的时候,我们一定要从“GDP”崇拜中解脱出来,树立强烈的效率观念,促进企业从规模速度型增长转变为质量效率型增长,十分注重单位资产产出率、增加值率、人均增加值、销售利润的提高和单位工业增加值能耗物耗和污染排放的降低。
2.克服忽视自主知识产权的创建和保护的弊端
计划经济时代,在“大锅饭”的体制和机制下,企业互相抄袭技术,模仿产品,根本没有加强技术研发、创新和保护自主知识产权的意识。今天,在我们建设中国轴承工业文化的时候,一定要十分重视品牌建设、技术发明和专利申请、专有技术的自我保护。研发投入强度、专利尤其是发明专利的授权量应大幅增加。申报的专利一定是自主研发的核心技术,不要搞一大堆边缘技术的专利甚至是垃圾专利来凑数。
四、借鉴与剔除
德国人严谨、美国人创新、日本人敬业,都是“工业精神”的体现,其内涵是对科学规律的尊崇,对规则、制度、标准、流程的坚守。我们要吸收世界先进工业文化精髓,并加以创新和改造,不断丰富我国轴承工业文化的内涵。
德国人的严谨,表现在其一直秉持精益求精的“工匠精神”。这种工匠精神从广义上来讲,占德国企业98%的中小企业,不像中国企业那样浮躁。即使产品需求旺盛,他们也不轻易急速扩张,不热衷于上市,不追求利润Z大化,而是老老实实把产品做到Z好,把管理做到Z好。他们重视每个生产技术细节,追求生产过程的和谐与安全,追求高科技产品的实用性,稳健经营,审慎做事。就在现在德国政府把“工业4.0”定为国家战略的时候,他们身处互联网的风口,也不热炒互联网思维。他们认为互联网不过是手段,Z终还是要通过自己的非一日之功的技术积累,让产品行销全球,企业基业长青。德国人的“工匠精神”从狭义上来讲,就是他们不像中国那样,以前的“八级老师传”已消失殆尽。在德国制造业现在仍有一批“工匠”即高级技工,成为企业的脊梁。这些老技工高超的技艺、精雕细刻的精神已成为企业的核心竞争力。我在德国的一家机床厂,就看到一个老工匠带着他的儿子在刮研轴瓦。陪同我们参观的这个工厂的高管说,父传子的刮研技艺,企业视为至宝,生怕失传。我不知道,中国现在还在上班的工人中,还有没有会刮研的老师傅。
在德国的一个只有5万居民的小镇施韦因富特,有二个世界上Z大的轴承企业:FAG公司本部和SKF在海外Z大的工厂。二个企业只隔着一条街道,有人开玩笑说,他们用望远镜可以互相看到对方在办公室里干什么。二个企业都严格规定自己的员工不许与对方企业的员工交往。就在这样的竞争对手之间,也存在着合作的关系。我在这里的FAG滚子工厂,就看到大批为SKF代工的滚子。
我所在的一家企业购买日本一家公司的设备。完成技术谈判、商务谈判后,签订购买合同。我们知道日本企业在合同外可以赠送一些设备备件,于是我们提出这一要求。赠送的备件的范围、规格、型号、数量、生产厂家,双方讨价还价,反复磋商,达成一致,签订了赠送协议书。待到日方要发货之前,日方来函说,赠送的备件赠送书注明的生产厂家生产的备件买不到,可否用别的厂家生产的同样规格、型号的备件代替。我方表示完全同意,赠送的备件包括生产厂家改变的备件可以和合同设备一起发运过来。但日方不敢轻易发货,非要我方出具同意这一备件变更生产厂家的确认书,接到确认书后才能发货。日本厂家这种信守承诺,对契约的敬畏的精神令人感动。
美国不仅在前沿技术上创新,也开全世界设备再制造先河,设备再制造已成为美国一个很大的产业。美国的这一创新,对全球节能降耗减排,实现绿色制造,发挥了很大的作用。我参观过底特律一家很大的专门收购废旧设备的企业,芝加哥一家很大的设备再制造企业,还有一家专门出售经过再制造的设备的商贸公司,形成了设备再制造产业链。我参观美国一家很大的轴承生产企业时,看到在轴承磨加工生产线上有一台磨床铸件床身上有凸起的“1938”字样,我问陪同参观人员:“这么老的设备怎么还在用?”回答是:“铸件床身时间越久远,自然时效的效果越好,不会再变形了,可以保证设备的稳定性。除了床身,机床的其他部件都是再制造时加上去的,注入了本企业许多Z新技术和know-how。而且,这些设备每年都要进行改进,注入企业Z新的技术和know-how,以保证企业的制造水平永远都处于领先水平。
我们在学习发达国家先进的工业文化的时候,要注意剔除其工业文化中的糟粕,这种糟粕集中表现在美国人的散漫、德国人的刻板、日本人的保守。
美国工人干活时很轻松,不紧不慢。有一次我在美国Z大的机床企业辛辛那提.米拉克龙参观,就看到一个工人一边操作机床,一边喝着可乐,嘴里哼着小曲,还用脚打拍子。这种散漫的作风,在中国的工厂也是很少见的。
美国人经常诟病日本人的创新精神不足。我所在的企业1984年从日本一家公司引进了一台渗碳炉。1994年又引进了第二台。第二台简直是台的翻版,各种配置未变,连价格也未变。我纳闷,十年过去了,难道不能有一点技术进步么?日本人也有道理,台是新炉型,经过十年的应用是成功的,不能随意改动。
德国人的刻板,缺乏团队精神,有时叫人哭笑不得。在我担任中方董事的中德合资公司里,一天,中方技术人员发现一份图纸上标注的一个工件尺寸错误,向德方技术主管提出。德方技术主管与德国的公司总部设计人员联系,设计人员承认错误,并确认中方技术人员提出的改正数据是正确的。按说,经过一定的程序,可以改正数据,让生产正常进行。但德国人不这么干,非要等总部设计人员把修改过的、签字画押的图纸寄过来才能干活,一来一去也误了一个多星期,使当月生产弄得非常被动。我和德国人打交道多年,深切体会到德国人对自己“份内的事”非常严谨,真可谓“兢兢业业”,但是别人的事“事不关己,高高挂起”,似乎没有团队合作的概念。
五、挖掘与培育
我们要培育优秀的中国轴承工业文化,一个重要的途径就是着力挖掘、提炼、弘扬行业内的优秀的工业文化基因。我们会深切感到“一锹一锹挖下去,遍地是金。”看看我们已经挖到的几桶金:
人本集团将“以人为本”作为企业的经营理念之一,坚持以人为本,充分发挥人的积极性、创造性和主观能动性,努力营造“让想干事的人有机会,会干事的人有位置,能干事的人有舞台,干成事的人有奖励”的蓬勃向上、和谐融洽的良好氛围,让职工在推动企业的发展中实现个人的价值,在提升自我价值的努力中推动企业的发展。人本集团的“C&U”商标就是取自英文“cooperation&unity is the best way”(团结、合作是一条Z好的路)的头一个字母。“人本”人认为,个人只有和团队结为一体,才能获得无穷的力量。只有团队成长了,个人才可能有发展的空间。人本集团在企业内部倡导和衷共济、和睦共处。就是竞争对手,也从你死我活的竞争观念转变为既竞争又合作的“竞合双赢”的观念。
青岛泰德在激烈的市场竞争中,“狼来了”,是被狼吃掉还是与狼共舞;在细分市场中,面对世界著名大公司,是退避三舍,还是一比高低;是追求有数量的品质还是追求有品质的数量;在市场上是拼价格还是拼价值;企业内部是重职位分等,还是重职责分工;上报和向社会公开的企业经营数据是带水分,还是挤干水分;企业采取“火车跑得快,全靠车头带”的驱动模式,还是采取高速动车组的驱动模式……上述一系列问题上,他们毅然摈弃前者,采用后者。反映了企业具有敢为人先,厚德诚信的文化取向。
常熟长城坚定不移地走“专精特新”发展之路。他们十分赞赏一位小有成就的企业家的话:我们大可不必与那些行业里的“巨无霸”企业去比块头、比规模,但完全可以在某个领域、某些产品上与它们一比高下。要有在细分市场中当“王者”的“王者风范”,所谓“王者”,就是企业的核心产品在细分市场中“中国,世界前十”。常熟长城以“十年磨一剑”的专注和定力,打造自己的核心产品,避开竞争热点,另辟蹊径,选择那些有很高技术含量,有很好市场前景,小企业干不了,大企业顾不上干的产品,做专、做精、做特、做新,市场占有率进入国内同行业前列,同时形成深厚的技术积淀。他们既对风云变幻的市场保持高度敏感,时刻观察市场的风向标,但又不东张西望,见异思迁。在某些产品一哄而上,许多企业趋之若鹜的时候,他们经得起诱惑,耐得住寂寞,既不参加低端产品的恶性竞争,也不参加高端产品的恶性竞争,专心致志地看住自己的市场,做好自己的产品。
五洲新春是典型的学习型企业、创新型企业。他们向客户学习、向专家学习、向竞争对手学习,也从总结企业自身成功的经验和失败的教训中学习。他们每年都要接待国内外高端客户的考察、考评近百次,高端客户按其企业的高标准进行的体系认证、生产条件评估、产品认可、供货检测验收和教育培训,这种“倒逼机制”,使五洲新春从其“技术溢出”中学习了先进的技术和管理,使企业的技术素质和管理素质跨上了新台阶。五洲新春还聘请了多位国内外高级质量管理专家作为企业的质量顾问,有针对性的对企业有关人员进行审核、培训和辅导。五洲新春在企业创新上突破旧的框框,实施全方位的创新组成,一是跨界创新,跳出行业看行业,跳出产品看产品,跨出产品和行业的边界,借鉴和融合其他产品和行业的资源、思维方法。二是集成创新,不仅有各种技术的集成,还有技术与管理的集成,技术与市场的集成,特别是技术与商业模式的集成,实现集成创新。三是重视微创新。不仅着力于产品和工艺的重大突破,还特别鼓励一线工人和技术人员,围绕降低成本、提高质量、提升效率进行微创新,微创新的不断地积累必将带来颠覆性的重大创新。
很长一段时间,山东临清是全国Z大的制售“假冒伪劣”轴承的窝点,一家党报还在头版头条称赞翻修旧轴承(实际上是制造“假冒伪劣”轴承)是“农民致富的捷径”。进入新世纪以来,临清政府和优势轴承企业强烈地感到如果不摘掉“假冒伪劣”的帽子,临清市的轴承产业就难以健康发展。他们下决心重塑临清轴承产业形象。一方面采取多项措施,推动企业转型升级,另一方面花大功夫开展行业自律,建设诚信体系。他们采取了公布诚信企业“红名单”的方法。他们制定了“红名单企业”的标准,按照“两推荐(区,镇政府和市轴承协会)、两把关(市工商局、市质监局)、一承诺(企业承诺)”的原则,确定临清轴承行业企业“红名单”,向金融机构、向市场、向用户发布。临清市对于进入“红名单”的轴承企业进行动态管理,不断有新的符合条件的企业进入“红名单”,对于没有履行承诺,出现严重质量问题,出现诚信问题的企业将开除出“红名单”,进入“黑名单”。这样通过“红名单”的方式,推动临清轴承的行业自律和信用体系建设,为改变临清轴承行业的形象,推动行业健康发展积聚正能量。
来源:《中国机电工业》2015年11期