最新资讯
联系方式

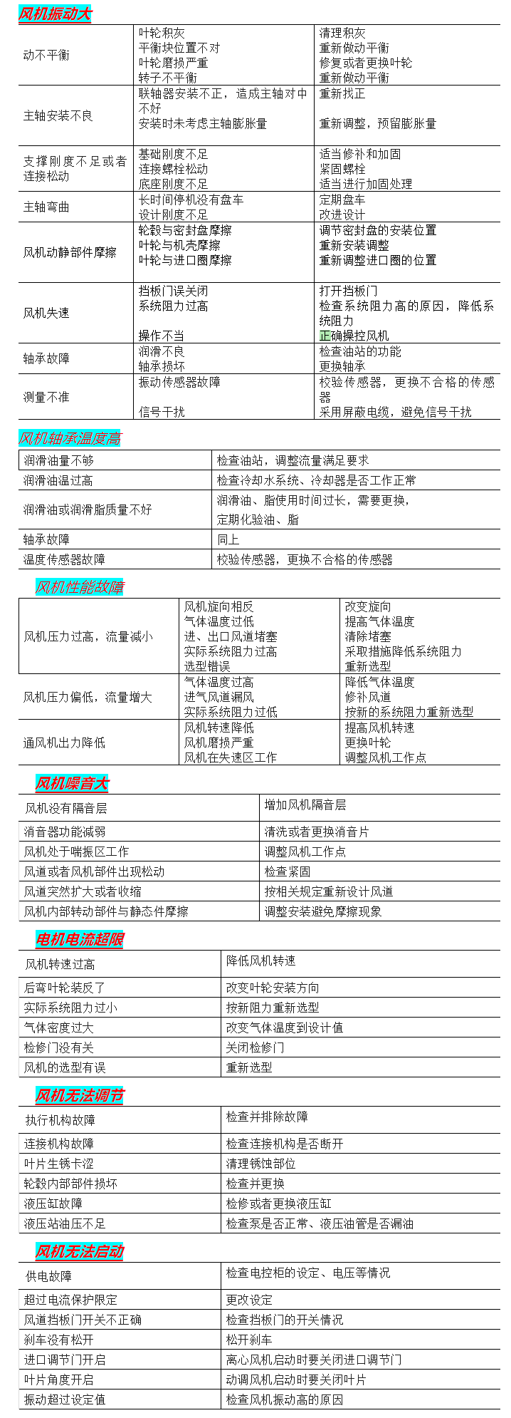
风机常见故障及处理方法

发布时间:2025-11-05 浏览次数:198

风机在运行中发生故障的原因很多,发生的部位也不同,故障可能是风机本身的问题,也可能是发生在风机的风道系统,还可能是电动机出现了问题。风机的故障与制造、安装工艺质量、检修水平、运行操作和维护计划是否符合要求有着密切的关系。下面就列举一些风机的常见故障及处理方法。

(来源:风机技术研究)

服务热线:15618632192 / 15618783363
版权所有 © 上海堃旌轴承有限公司      ICP备:沪ICP备18003889号